@银能人 | 请查收最新返校通知!

银川能源学院
2021-8-22 11:02:11 文/周晨轩 图/龚智宇

重要通知

@全体银能“小可爱”
假期余额告急
即将返校之际
请认真阅读下面学院最新返校通知!
确保平安返校!

全体师生员工:
根据宁夏回族自治区卫生健康委员会、宁夏回族自治区教育工委印发的《宁夏回族自治区学校 2021年秋季学期开学新冠肺炎疫情防控工作方案》的要求,结合学院实际,现将学院2021年秋季师生员工(含2021级新生,下同)返校入学时疫情防控的具体要求明确如下:
一 | 师生员工返校时间安排 |


按照“错区域、错层次、错时、错峰”的方式,有序组织师生员工返校。
1、8月20日,教职员工返校;
2、8月23日-29日,学生志愿者返校;
3、8月25日-28日,新生报到;
4、8月27日-29日,老生返校。

二 | 返校入学时防控要求 |


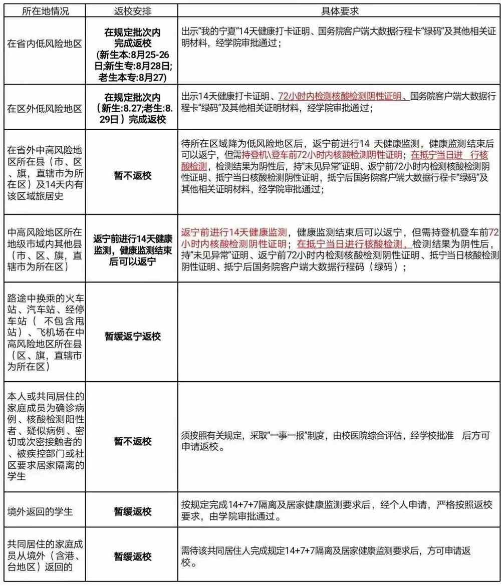
1、总体要求:中高风险地区师生暂缓返宁返校。
2、全院师生员工返校前14天做好自我健康监测,每日填报学院行程健康卡,未填报14天行程健康卡的暂缓返校。教职员工行程健康卡由人事处每天收集汇总,从业人员行程健康卡由资产与后勤管理处、保卫处每天收集汇总,老生行程健康卡由学生处每天收集汇总,新生行程健康卡由招生处每天收集汇总,全院每天行程健康卡统一由学院防控办收集汇总,并重点对中高风险区和身体健康情况异常的师生员工进行筛选排查和重点关注。
3、身体健康情况有异常的须第一时间向学院报告,并根据医院检查治疗情况返校。
4、凡假期跨省出宁或者有省外旅居史的师生(含省外新生)须持本人72小时内核酸检测阴性证明、“同行密接人员自查二维码截图”及“绿码”入校。到校后,学校各办公区域做好消杀工作。
5、近14天内有中高风险地区旅居史或“黄码”、“红码”的师生员工暂不返宁返校。黄码、红码转为绿码后,持48小时内核酸阴性证明、“同行密接人员自查二维码”和“绿码”入校。
6、近14天内有本土确诊病例报告但暂未划定中高风险地区的人员,未返校的暂缓返校;已返校的应立即再次进行核酸检测,学院根据相关要求进行集中管理。
7、境外师生员工返校严格遵守外事部门和教育部有关规定,经批准入境后方可返校,入境后按疫情防控管理规定,落实“14+7+7” 隔离管控及各项防控措施。

三 | 返校入学时进校流程 |


学院将于返校日在校园入口处设置疫情防控检查点,师生入校时应全程佩戴口罩,进校流程如下:
1、出示本人健康码、行程码、同行密接人员自查二维码;
2、接受体温检测;
3、出示本人身份证、核酸检测阴性证明,新生还需出示录取通知书(原则上新生家长不允许进入校园);经检查合格后,方可进入校园。

四 | 有下列特殊情形之一的,暂缓返校 |


1、行程与中高风险地区流调有重合,且未达到隔离期限的;
2、已经处于隔离观察且未达到隔离期限的;
3、体温高于37.3 度,需进一步检测治疗的;
4、身体健康有其它异常情况,暂时不宜返校的。

五 | 有关要求 |


1、本通知内容由人事处、学生处、招生处、资产与后勤管理处、保卫处负责分别推送给所有教职工、老生、新生和从业人员,确保一人不漏。
2、务必高度重视做好返校入学疫情防控工作,切不可思想松懈和麻痹大意。
3、学院将根据上级最新疫情防控指示要求,及时调整相关工作,如有变化另行通知。

六 | 银川能源学院学生返校防疫安排 |
入校时间:2021年8月25-29日,不接受提前返校。



【近期热门】
银川能源学院隆重举行庆祝中国共产党成立100周年暨“七一”表彰大会百年初心不改 信念铸就辉煌 ——幼师学院举行庆祝建党100周年文艺展演活动
银川能源学院举行2021届本科生毕业典礼暨学士学位授予仪式
银川能源学院举行2021届高职学生毕业典礼-YinchuanUniversityofEnergy-
稿件来源/ 学生处、招生处
微信编辑/ 曾楚媛
责任编辑 / 马红军
微信出品/ 党委宣传部
.jpg)
.jpg)
.jpg)
.jpg)
.jpg)
.jpg)
.jpg)
.jpg)

.jpg)
.jpg)
.jpg)
.jpg)
.jpg)
.jpg)
.jpg)
.jpg)
.jpg)
.jpg)
.jpg)
.jpg)
.jpg)

.jpg)
.jpg)
.jpg)
.jpg)
.jpg)
.jpg)
.jpg)
.jpg)
.jpg)
.jpg)


.jpg)
.jpg)
.jpg)
.jpg)
.jpg)
.jpg)

.jpg)
.jpg)
.jpg)
.jpg)
.jpg)
.jpg)
.jpg)
.jpg)
.jpg)
.jpg)

.jpg)




.jpg)
