2020年甘肃省美术类(唐卡)统一考试大纲【公布】

甘肃联考大纲
2019-11-29 09:08:29 文/饶雨彤 图/陈煜城
2020年甘肃省美术类(唐卡)统一考试大纲【公布】
官方网站已经公布了2020年甘肃省美术类(唐卡)统一考试大纲,本站已经为同学们整理出来了2020年甘肃省美术类(唐卡)统一考试大纲,大家可以根据考试大纲制定自己的学习计划,确定自己的学习目标,预祝同学们考个好成绩!
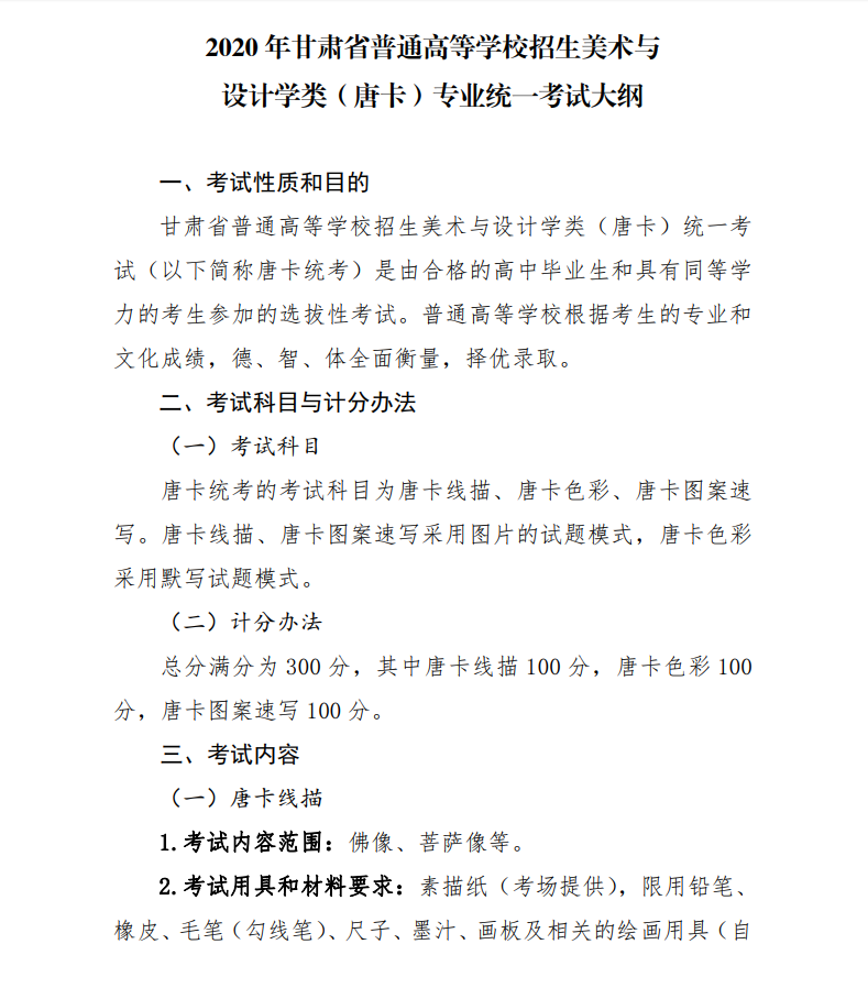
2020年甘肃省美术类(唐卡)统一考试大纲具体内容如下:

点击查看:2020年甘肃美术类(唐卡)联考考试大纲【完整版】
助力艺考,来【零二七艺考】,资深教师解答你的困惑,持续更新2020年艺考相关资讯,欢迎各位考生及家长进来看看。

热点推荐,艺考生都在看:
























